划重点,这些网络安全知识请牢记!--中山市妇女联合会

划重点,这些网络安全知识请牢记!

来源:未知 日期:2024-09-23 14:43:25

大家在享受如今互联网带来便利的同时

也要时刻注意

互联网背后存在的巨大隐患

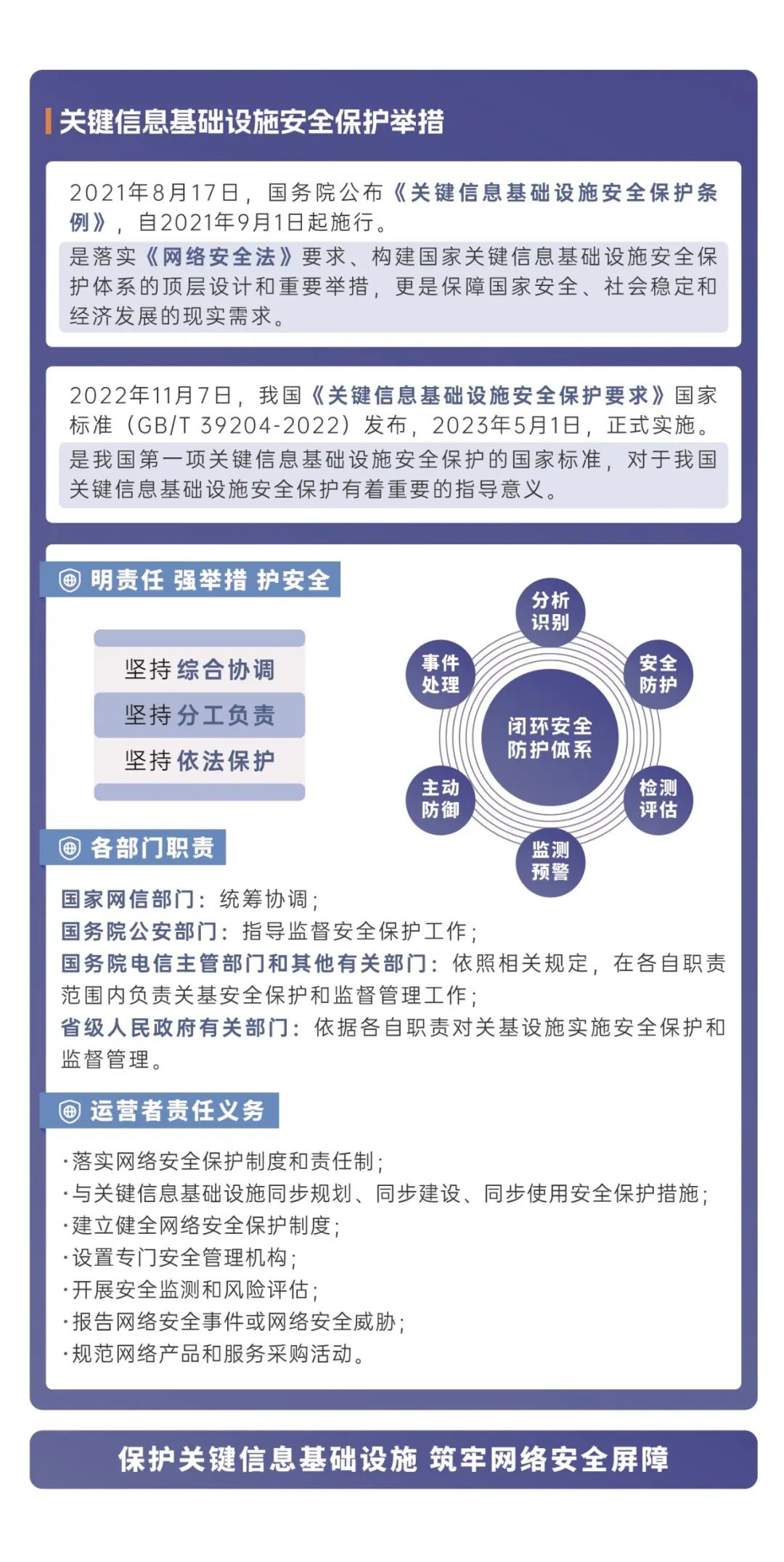
电信网络诈骗、信息泄露、

网络谣言、恶意软件......

一起来学习一下

网络安全知识手册吧

图片图片图片图片图片图片图片图片图片图片图片图片图片图片图片

没有网络安全就没有国家安全

让我们一起增强网络安全意识

提升基本网络防范技能

树立正确网络安全观

共同维护国家网络安全



友情链接